随着2023年11月底工信部发布《享受车船税减免优惠的节约能源 使用新能源汽车车型目录》(第五十五批)及《免征车辆购置税的新能源汽车车型目录》(第七十一批),加上龙年将至,大家购车的热情也高涨起来!
那么,个人购买新车时涉及的车辆购置税和车船税,您知道区别吗?两个税种有关新能源汽车的优惠政策又有哪些呢?今天申税小微就带大家一起来了解一下哦!
1 纳税义务人
车辆购置税
在中华人民共和国境内购置汽车、有轨电车、汽车挂车、排气量超过一百五十毫升的摩托车的单位和个人。
车船税
在中华人民共和国境内属于《中华人民共和国车船税法》所附《车船税税目税额表》规定的车辆、船舶的所有人或者管理人。
2 纳税义务时间与期限
车辆购置税
1.车辆购置税的纳税义务发生时间为纳税人购置应税车辆的当日。纳税人应当自纳税义务发生之日起六十日内申报缴纳车辆购置税。
2.纳税人应当在向公安机关交通管理部门办理车辆注册登记前,缴纳车辆购置税。车辆购置税实行一车一申报制度。
车船税
车船税纳税义务发生时间为取得车船所有权或者管理权的当月。车船税按年申报,分月计算,一次性缴纳。纳税年度为公历 1月1日至12月31日。
3 纳税地点
车辆购置税
需要办理车辆登记的,向车辆登记地的主管税务机关申报纳税。不需要办理车辆登记的,单位纳税人向其机构所在地的主管税务机关申报纳税,个人纳税人向其户籍所在地或者经常居住地的主管税务机关申报纳税。
车船税
纳税地点为车船的登记地或者车船税扣缴义务人所在地。 依法不需要办理登记的车船,车船税的纳税地点为车船的所有人或者管理人所在地。
扣缴义务人已代收代缴车船税的,纳税人不再向车辆登记地的主管税务机关申报缴纳车船税。没有扣缴义务人的,纳税人应当向主管税务机关自行申报缴纳车船税。
4 计税依据
车辆购置税
1.纳税人购买自用应税车辆的计税价格,为纳税人实际支付给销售者的全部价款,不包括增值税税款。
2.纳税人进口自用应税车辆的计税价格,为关税完税价格+关税+消费税。
3.纳税人自产自用应税车辆的计税价格,按照纳税人生产的同类应税车辆的销售价格确定,不包括增值税税款。
4.纳税人以受赠、获奖或者其他方式取得自用应税车辆的计税价格,按照购置应税车辆时相关凭证载明的价格确定,不包括增值税税款。
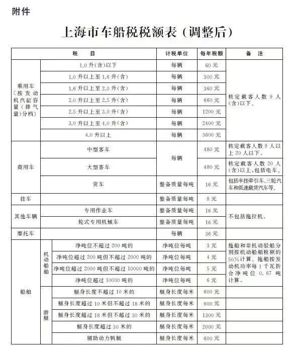
车船税
5 计税方法与税率
车辆购置税
应纳税额=计税依据×10%
车船税
应纳税额=(年应纳税额÷12)×应纳税月份数,其中年应纳税额对照《车船税税目税额表》
6 有关新能源汽车
的优惠政策
车辆购置税
1.对购置日期在2024年1月1日至2025年12月31日期间的新能源汽车,免征车辆购置税。其中每辆新能源乘用车免税额不超过3万元。
2.对购置日期在2026年1月1日至2027年12月31日期间的新能源汽车,减半征收车辆购置税。其中每辆新能源乘用车减税额不超过1.5万元。
车船税
对新能源车,免征车船税。
【注意】免征车船税的新能源汽车是指纯电动商用车、插电式(含增程式)混合动力汽车、燃料电池商用车。纯电动乘用车和燃料电池乘用车不属于车船税征税范围,对其不征车船税。




